The Internet of Things Toys

Nick Moore
@mnemote

ESP8266

ESP8266 Community

original image: zeptobars.com

image: Random Nerd Tutorials

original image: adafruit.com

original image: adafruit.com

NodeMCU

image: seeedstudio.com

Programming the ESP8266

github: themadinventor/esptool

esp-open-sdk

github: pfalcon/esp-open-sdk

libesphttpd

github: Spritetm/esphttpd

NodeLua

nodelua.org

MicroPython

micropython.org


git clone https://github.com/micropython/micropython.git
cd micropython
git submodule update --init
cd esp8266
make axtls; make
PORT=/dev/ttyUSB0 make deploy

Ciril

A (4) Cubic Inch Robot for educational labs

ciril.mnemote.com

Original Brain Slug Image: Futurama!

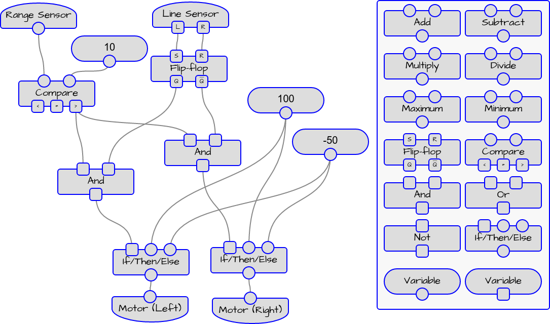
Flobot

A visual dataflow language for educational robots,
with a graphical editor which runs in your web browser.

flobot.mnemote.com

Educational Robotics

Problems:

Educational Robotics

Solutions:

Open Source & Open Hardware

Why?

PyCon AU 2016

image: PyCon AU

Buzzconf!

Questions / Comments

Nick Moore
Mnemote Pty Ltd

http://nick.zoic.org/etc/buzzconf-nights-esp8266-flobot-ciril/

Content and images © Mnemote Pty Ltd except where otherwise noted